Project Info
As part of my hiring process for Harebrained Schemes, I was given the task of using their superb Shadowrun Editor to create a short example mission to prove out my design chops.
I’d never used the Shadowrun Editor before, but within a two week period I’d managed to create and iterate upon my mission – dubbed Tightrope – for a final delivery, incorporating feedback from the HBS team during the process. If you’ve got a copy of Shadowrun: Dragonfall, you can download a copy of this Content Pack and give it a try for yourself: Tightrope (Download).
This was an incredibly fun project, and gave me an opportunity to show off my narrative design skills in addition to my proficiency in the more technical aspects of content creation.
Getting Started
After getting the project goals I wrote a few scenario prompts off-the-cuff, then re-read them to see which ones sparked interesting ideas. I took the two scenario prompts I thought were interesting and wrote longer descriptions of how they might play out from a GM perspective.

I decided to go with my final scenario and wrote up some background information on the setting that I could draw from during dialog. Though I was familiar with Shadowrun broadly, this involved doing so research into the available sourcebooks for the RPG series. Based on my concept, I did some research into the real world chosen setting which helped to inform my level / map layout.
I continued on by writing some fictional background information on the setting for my scenario, along with creating a few temporary character ideas. Both setting lore and characters were modified for the final version, but this step heavily informed their development.
You can view my scenario research and brainstorming document here: Shadowrun Scenarios & Write-Up.
Planning & Execution
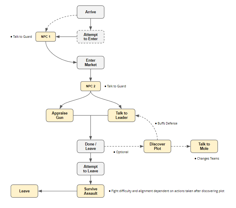
After plotting some of the background context for my scenario, I created a workflow as a rough map for how the player choice and events would progress. I began roughing out my level layouts using the visual mode of the Shadowrun Editor. I setup triggers and checks for the logic scripting, of which there are dozens even for this relatively simply mission. Using the branching dialog editor, I began to create the various conversation trees for NPCs players would interact with. Many of these set flags which are then used to unlock/lock additional convo options or even new actions.
BELOW: My reference for the overall mission flow; screenshots of my setups for dialog, trigger scripting, and the overall level layout.




Finished Scenario
The gallery below contains snapshots from my final mission showing its progression.


The player begins in an open area – the entrance to the notorious H-Markt. There are some items to find here, some info elements to inspect, and a couple NPCs to chat with. I took some opportunities with this story to place world-building investigative details. This is purely fluff, but gives a lot of flavor and sets a tone that is appropriate for Shadowrun, and the Berlin setting specifically.


I try to use narrative asides in my descriptions for more detail as well as using requirements-based dialog options to help players feel their skill assignments are useful. This is the second area the player explores, and contains most of the important dialogue along with the key branching decision path.


I tried to work in a bit of intrigue into the player’s basic mission dealings which, again, is something very appropriate for the Shadowrun setting. I like to give the player a variety of tonal options for their responses (some which have mechanical impacts) to encourage their roleplaying.


This is the critical juncture where the player is “forced” to take notice of a significant plot device. Depending on their choice here, the ending combat encounter can be easier or more difficult. This kicks off the final combat sequence, and again gives the player varied responses to allow them to better “be” their character.

The mission culminates in a final combat encounter. The NPCs are more numerous but relatively weak, and the player may or may not have the benefit of extra allied characters depending on their previous actions. Once victorious, the player leaves having experienced a brief slice of life from the broader Berlin setting, and helped defend it from a notorious, racist gang.

